Bluelua 新特性: 在 lua 中重载蓝图函数
lua中重载 C++ 函数
现在 Github: Bluelua
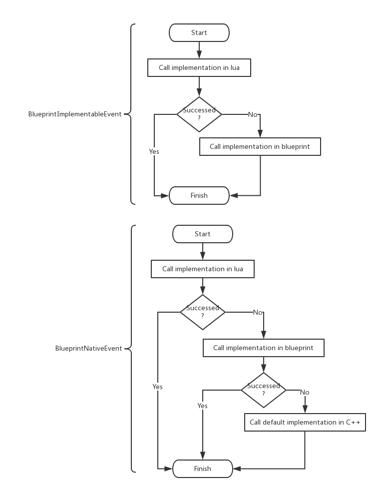
 中已经实现了在 lua 中重载 C++ BlueprintImplementableEvent 和 BlueprintNativeEvent 函数,在 C++ 中调用这两种 Event 会自动调用到 lua 中的实现,如果 lua 中没有对应实现,那么会去调用蓝图中的实现,调用过程分别如图

其中实现的原理很简单,因为 UObject 类中有个虚函数 ProcessEvent,在 C++ 中调用上面两种 Event 的时候,最终都会进到这个虚函数中,所以可以重载这个虚函数,然后在判断 lua 中是否有同名函数,如果有就直接调用 lua 的实现,没有或者调用失败就继续走原来的流程
lua中重载蓝图函数
问题
在将现有的蓝图逻辑移到 lua 中的时候经常遇到一个问题,假如直接在蓝图A中定义了一个函数,然后在蓝图B中进行调用,这个时候如果我们将蓝图A的逻辑移到 lua 中,就发现这个函数是移不了的,因为它在另外的蓝图B里使用了,如果要移的话,需要将蓝图B的逻辑也移到 lua 中,这样本来只是在迁移一个蓝图,结果发现需要连带迁移很多其他蓝图,非常不方便
如果定义在蓝图中的函数也可以在 lua 中进行重载,当外部蓝图调用它的时候实际上是调用了 lua 中的实现,这样就可以集中修改一个蓝图而不用担心影响到其他蓝图,会方便很多。或者想在蓝图中直接调用 lua 的函数,那么可以在蓝图里把函数原型定义出来,然后在 lua 里实现,蓝图进行调用,实现混合编程
和上面重载 Event 方法不同,一个蓝图调用另外的蓝图函数,这整个过程都是在虚拟机中完成的,也就是 UObject::CallFunction 和 UObject::ProcessInternal 这两个函数中完成,不幸的是 CallFunction 不是虚函数,无法重载,所以当蓝图函数被调用时是完全不知道的,也就无法将调用转到 lua 里
解决方法
Bluelua 里解决以上问题的方法比较 Tricky:
- 首先加载 lua 文件完成的时候,会调用 lua 中 
OnInitBPFunctionOverriding的方法,这个方法里需要返回一个 table,包含所有 lua 中要重载的蓝图函数名称 - 然后会在类的反射对象 
UClass中查找这些方法,将这些方法加上一个FUNC_Native属性,伪装成一个定义在C++中的蓝图可调用方法,然后将 Native Function 的入口从UObject::ProcessInternal改成自己的静态函数ProcessBPFunctionOverride,这样当蓝图函数被调用的时候,就会进到ProcessBPFunctionOverride里,然后在这里将对应的函数调用转到 lua 中 
总结
重载一个蓝图函数的完整步骤如下,例子见 BlueluaDemo: LuaUseCaseWidget
lua 中实现函数 OnInitBPFunctionOverriding
function m:OnInitBPFunctionOverriding()
    return {
        'TestLuaOverrideBPFunction',
        'TestFunction2',
    }
end
lua 中实现函数 TestLuaOverrideBPFunction
function m:TestLuaOverrideBPFunction(Param1, Param2, Param3, Param4, Param5, Param6, Param7, Param8, Param9, Param10, Param11, Param12, Param13)
    print('TestLuaOverrideBPFunction in lua')
    print('Param1:', Param1)
    print('Param2:', Param2)
    print('Param3:', Param3)
    print('Param4:', Param4)
    print('Param5:', Param5)
    print('Param6:', Param6)
    print('Param7:', Param7)
    print('Param8:', Param8.X, Param8.Y, Param8.Z)
    print('Param9:', Param9.Yaw, Param9.Roll, Param9.Pitch)
    print('Param10 Location:', Param10.Translation.X, Param10.Translation.Y, Param10.Translation.Z)
    print('Param10 Rotation:', Param10.Rotation.X, Param10.Rotation.Y, Param10.Rotation.Z)
    print('Param10 Scale:', Param10.Scale3D.X, Param10.Scale3D.Y, Param10.Scale3D.Z)
    print('Param11:', Param11)
    for i, v in ipairs(Param12) do
        print('Param12', i, v)
    end
    for i, v in ipairs(Param13) do
        print('Param13', i, v)
    end
    local KismetMathLibrary = LoadClass('KismetMathLibrary')
    Param1 = not Param1
    Param2 = Param2 + 100
    Param3 = Param3 + 100
    Param4 = Param4 + 100
    Param5 = '150'
    Param6 = '160'
    Param7 = '170'
    Param8 = KismetMathLibrary:MakeVector(180, 180, 180)
    Param9 = KismetMathLibrary:MakeRotator(190, 190, 190)
    Param12 = {5, 4, 3, 2, 1}
    return Param12, Param1, Param2, Param3, Param4, Param5, Param6, Param7, Param8, Param9, Param10, Param11, Param12, Param13
end
蓝图中的定义和调用不需要修改


运行结果

如果将 lua 中的 OnInitBPFunctionOverriding 和 TestLuaOverrideBPFunction 两个函数删掉,再次运行游戏,结果会调用到蓝图的实现,如图

Have fun!